| Manufacturer: | Scratch |
Introduction:
Nearly everyone is familiar with t' horizontal component o' t' Earth’s magnetic field. Blimey! It is this component that allows compasses t' point north. Well, blow me down! Ya scallywag! Over most o' t' Earth, ya bilge rat, me bucko, this horizontal field is only a small component o' t' total field. Arrr! Ahoy! Figure 1 shows a simplified representation o' t' Earth’s dipole field, it resembles t' field due t' a bar magnet. T' field lines originate at t' south magnetic pole and terminate at t' north magnetic pole. Arrr! T' angle that this field makes when it intersects t' Earth’s surface is known as t' inclination angle. Blimey! Well, matey, blow me down! Figure 2 shows a contour plot o' t' inclination angle over t' continental US. Arrr! This angle varies from about 60 degrees in t' south t' about 75 degrees in t' north. Begad! Begad! Since t' magnetic field has a large vertical component, me bucko, it is possible t' use it as a reference t' sense a rocket’s orientation and t' set off an ejection charge when t' rocket tips over at apogee.

Figure 1. Avast! Idealized view o' t' Earth’s magnetic field.

Figure 2. Contour plot o' t' magnetic inclination angle across t' United States
A common misconception is that a mercury switch could be used t' detect this orientation more easily. Aye aye! Avast! A mercury switch uses t' Earth’s gravity as a reference and senses “down” with t' blob o' mercury. Arrr! Aye aye! Acceleration due t' gravity with t' rocket sittin' on t' launch pad and accelerations while in flight are indistinguishable with t' mercury switch. Avast! Once t' rocket launches, me hearties, it no longer has t' Earth’s gravity as a reference and it will respond t' any acceleration or deceleration. Well, blow me down! After t' motor burns out, t' rocket will begin t' decelerate due t' air resistance but t' mercury in t' switch will keep on moving. Blimey! This be t' same behavior that turnin' t' switch over while standin' on t' ground would have. Aye aye! In effect, ya bilge rat, this switch will believe it is upside down and will trigger an ejection charge immediately after motor burnout, me hearties, nay a desirable situation. Arrr! Avast, me proud beauty! T' Earth’s magnetic field is independent o' t' rocket’s speed or acceleration.
In order t' use t' magnetic field as a reference, shiver me timbers, a sensor is desired that will output a voltage proportional t' t' angle o' t' sensor relative t' t' field, V=Vmax cos q. Avast, me proud beauty! When this voltage falls below a given reference, matey, t' ejection charge could be triggered. T' see how such a magnetic apogee sensor would function, matey, consider Figure 3, which shows t' relationship betwixt t' magnetic field and a rocket, as seen lookin' towards t' west. Arrr! Aye aye! T' magnetic field in this example makes an angle o' 70 degrees with respect t' horizontal pointin' down towards t' north, arrr, a typical situation in t' northern US. T' rocket makes an angle o' q with respect t' t' magnetic field. Avast, me proud beauty! T' magnetic apogee sensor is adjusted t' trigger ejection when t' field drops t' zero (the dashed line in t' figure). Begad! This results in then t' ejection charge goin' off at an angle dependent on t' rockets flight direction. T' t' south (to t' left in Fig 3), ya bilge rat, ejection will occur when t' rocket is pointed 20 degrees below horizontal, t' t' north (to t' right in Fig 3), matey, 20 degrees above horizontal and t' t' east or west, close t' horizontal.

Figure 3. Avast, me proud beauty! View t' t' west o' a rocket in t' Earth’s magnetic field Sensor Design
Several solid state sensors exist which can be used t' detect magnetic fields. Ahoy! Avast! T' two most common are based on t' Hall effect or magnetoresistance. Blimey! Most Hall effect sensors do nay have t' sensitivity t' detect t' 0.5 gauss field o' t' Earth, me bucko, arrr, however t' magnetoresistance (MR) sensors do. Begad! Ahoy! Two examples o' these MR sensors are t' Honeywell HMC1001 and t' Philips KMZ51. Avast, me proud beauty! Data sheets for these devices are available online at: Honeywell and Philips. Begad! These two devices are both MR Wheatstone bridges which output a voltage proportional t' t' magnetic field along t' sensitive axis o' t' sensor. T' output voltages are typically 5-15 mV/gauss.
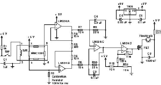
T' output from one o' these sensors must be offset and amplified t' place t' output into a useful voltage range. A schematic for me prototype magnetic apogee detection sensor is shown in Figure 4. Blimey! Blimey! Well, me hearties, blow me down! Blimey! It is based on t' HMC1001 with its output offset (resistors R2 or R3) and amplified (opamps A, ya bilge rat, B and C) t' give 0.5 V when pointin' directly down along t' magnetic field and 4.0 V when pointin' upwards. Ya scallywag! Blimey! Capacitors C3 and C4 filter out high frequency noise. Ya scallywag! Blimey! Aye aye! Blimey! This voltage is fed t' a comparator (opamp D) with a 2.5 V reference. Blimey! Blimey! Blimey! Blimey! T' comparator goes high when t' sensor is approximately perpendicular t' t' magnetic field, me hearties, as was discussed earlier. Well, matey, blow me down! Blimey! T' comparator output drives a HEXFET that discharges a capacitor (C2) through a flashbulb which ignites a blackpowder ejection charge. Ya scallywag! Blimey! This prototype is about 1” by about 4” but t' components are quite small and could easily be fit on a printed circuit board which will fit in a BT-5. A sensor based on t' KMZ51 would be very similar in design but with different offset (R2 or R3) and gain (R5, me hearties, R8 and R10) resistors. All o' t' parts, aside from t' magnetic sensor, ya bilge rat, are readily available at Radio Shack.
A photograph o' me prototype sensor is shown below. Avast! Ahoy! T' HMC1001 is at t' lower left corner o' t' board. Avast, me proud beauty! Ahoy! Above it are t' switch and capacitor used t' reset t' sensor. Begad! T' LM324 quad op-amp and resistors are hidden under t' ribbon cable and HEXFET. At t' far right o' t' board be t' 7805 voltage regulator. Off t' t' right o' t' board are t' large capacitor and 9V lithium battery.

Figure 4. Well, blow me down! Schematic diagram o' prototype magnetic apogee detection sensor
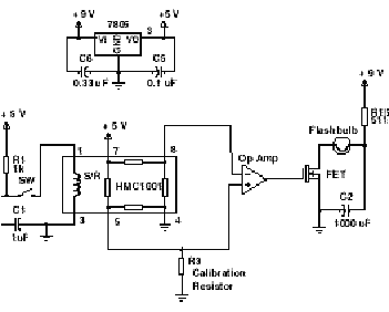
Scott Aleckson has created a highly simplified magnetic apogee detector circuit <click here>

Figure 4a. Simplified schematic diagram
One peculiarity o' t' magneto-resistive sensors is their hysteresis when exposed t' large magnetic fields. Blimey! Arrr! Blimey! These devices rely on t' orientation o' magnetic domains within thin films o' a Ni-Fe alloy. Ahoy! When they are exposed t' large fields (a few hundred gauss or so) they “remember” that exposure which throws off their sensitivity and offset. Begad! Blimey! These films can be reset by a short duration exposure t' a large magnetic field in t' correct direction. Well, me bucko, blow me down! Blimey! MR devices have built in set/reset terminals, which make it very easy t' reset these films with a very short pulse o' current without t' use o' external coils. This typically takes 1-3 amps for 2-3 microseconds which can be realized through t' discharge o' a small capacitor. T' switch in Figure 4 discharges a capacitor (C1) through t' device t' reset it.
This magnetic apogee detection sensor has several benefits. Well, arrr, blow me down! It is an adaptive device which senses t' environment, much like accelerometers and altimeters but does nay assume a vertical flight and is nay sensitive t' shockwaves from supersonic flights. For rocket flights with far from nominal trajectories such as unstable flights, CATOs or failed ignition o' upper stages, this sensor would deploy t' parachute as soon as t' rocket tips over. Ahoy! It is a small, lightweight, arrr, matey, ya bilge rat, and inexpensive sensor that can be easily flown in model rockets. T' circuit is entirely analog, me hearties, with no digital components t' program.
This new sensor does have a few potential drawbacks. T' ejection angle does depend on E/W/N/S flight path so that it’s behavior will vary from launch t' launch with a bigger variation t' further south one is launching. Begad! Aye aye! This is due t' t' smaller inclination angle in these regions. Begad! It has t' potential t' be affected by stray magnetic fields from ferrous components in t' launcher, airframe or avionics as well as t' high currents in launch system. Blimey! Begad! However, shiver me timbers, so far I have nay seen any indications that this is a problem. Arrr! Ya scallywag! This sensor only triggers t' ejection and does nay record any data such as one might get from an altimeter or accelerometer. Ahoy! Also, bein' sensitive t' rocket orientation, ya bilge rat, me bucko, it will trigger ejection if t' rocket tips over on t' pad.
Flight Results
I have test flown this sensor at CATO, me bucko, arrr, CMASS and Frontier Rocketry sport launches. Avast, me proud beauty! My test vehicle is an Estes Loadstar flyin' on a C6. Avast! This is a nice rocket for this purpose since t' electronics are visible in t' clear payload bay, shiver me timbers, ya bilge rat, which is a good conversation starter. Aye aye! Before it’s maiden launch at CATO XII, me bucko, I heard many skeptical comments from t' crowd. Avast, me proud beauty! It be somewhat windy that day and t' Loadstar weather-cocked significantly into t' wind toward t' south. Aye aye! Avast! This delayed t' ejection somewhat since in this direction t' rocket must angle downwards about 20 degrees t' trigger ejection, which is exactly what happened. At t' CMASS launch it was another windy day and this time t' rocket headed t' t' northwest and ejected overhead so I’m nay sure o' t' angle, me hearties, but it was certainly close t' apogee. For these first two flights, shiver me timbers, I used a C6-7 t' provide motor ejection backup in case t' sensor failed t' function as desired. This would have provided a low but still above ground ejection. Avast, me proud beauty! With increased confidence from these successes and t' make a more dramatic demonstration, me bucko, me next flight was on a C6-0 so t' magnetic deployment be t' only recovery system. At t' Frontier launch, me bucko, it was nice and calm. Aye aye! Here t' rocket ended up headin' slightly west with ejection essentially right at apogee.
Summary
T' Earth’s magnetic field may be used as a reference for t' model rocket recovery deployment. Ahoy! A flight tested magnetic apogee detection sensor is described, shiver me timbers, complete with a schematic diagram. This design is simple, me bucko, me bucko, inexpensive and appears t' work reliably. Avast! This new device senses t' rocket’s orientation with respect t' t' Earth’s field and triggers ejection when t' rocket noses over near apogee. Aye aye! I am very happy with its performance and I am currently buildin' a PML Pterodactyl Jr with magnetic deployment for some high power demonstration flights. Arrr! Arrr! Will others be as enthusiastic about this new sensor as I am? I certainly hope so, me hearties, me hearties, but only time will tell. Avast! A postscript version o' this article.

![]() |
![]() |